Color change every x minutes

Hi all,

I have two handfulls of Hue lamps. I want to build a flow which randomly selects a specific color. Not from too many, maybe just 6 different ones and then applies this color to all Hue lamps. After 10 minutes or so, this color is changed to another one from the six. Any idea, how I could do this in a nice way? Not a difficult task to program at all, but as Homey has some limitations (no offence ;-)), it might be more tricky :frowning:

Thanks,
Johannes

1 Like

Not helpful for you but that is not a Homey limitation.
My LIFX app can do that, and soon even much more :smiley: well but not helpful for your Hue problem. Sorry.

With or without Hue Bridge?

I‘m using the bridge

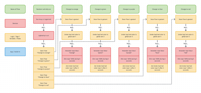
Option 1
Create 6 flows
1st start every 10 min
Continue with change of 100/6 %
Then color 1 else start 2nd flow
2nd flow this one is started
Continue with change of 100/5 %
Then color 2 else start 3rd flow
[…] 6 flows just calculate the percentages for the number of flows 16.6 %, 20% , 25%, 33.3% 50%, 100%
Etc.

Or add a < groups > app RGB Light connect it to the RGB lights but this makes it full random

With the Athom Philips Hue App (with Bridge) you can set scenes (add cart -> apps / Philips Hue -> Set a scene)
In the original Philips Hue App (or in 3rd party apps) you can choose the lamps you like and the wanted color, e.g. green. Save this scene.
Then you choose another color and save this scene also. And so on…

Build your flow:
If…
This flow is started
Then…
Set scene GREEN
Set scene RED with 10 min delay
Set scene BLUE with 20 min delay

Start this flow with xx min delay (it starts again with the scene GREEN)

To protect that the loop never stops use e.g. a virtual button in the „And…“ section.

Thanks you, I’ll try it :grinning:

I have a similar question so i post it here instead of a new topic.
I also want to change a lamp to 5 or 6 random colors. Except i just want one color when i turn it on. Then it should change the next time i turn it on to one of the other colors.

lamps is off
i press a button > lamp turns on in red
After time the lamp goes off due to some other flow or a button press.
I press the button again > lamp turns on in green.

Any input is welcome

You have to use a mathematical variable which is added up by 1 each time it is switched on or off. In the last flow the variable must then be set to the start number again, e.g. to 1.

In the german forum I created such flows for changing radio stations.
For translating (if necessary) you can use e.g. deepl.com. If you don’t get along with it, just let me know.

For Info: When changing color of lamps it is probably that the last set color is visible for a short time before the new color becomes active. As far as I know, changing the color (or other settings) in the background (when the lamp is off) is not possible.

U can make a number variable for it and a few flows.
Innitial Flow:
WHEN button is pressed THEN start Flow 1

Flow 1:
WHEN this flow is started AND “variable” = 1 THEN set color red AND increment number variable with 1 ELSE start Flow 2

Flow 2:
WHEN this flow is started AND “variable” = 2 THEN set color green AND increment number variable with 1 ELSE start Flow 3

Flow 3:
WHEN this flow is started AND “variable” = 3 THEN set color orange AND increment number variable with 1 ELSE start Flow 4

Flow 4:
WHEN this flow is started AND “variable” = 4 THEN set color blue AND increment number variable with 1 ELSE start Flow 5

Flow 5:
WHEN this flow is started AND “variable” = 5 THEN set color purple AND set number variable to 1

To start with flow 1 every day u can make another flow:
WHEN times = 01:00 THEN set number variable to 1

Thanks Rocodamelsheki and Fantross,

It worked and quite easily as well, once I chosen the correct led :sweat_smile:.
My only minor complaint is that once I used about 6 different colors, so 6 different flows linking each other. The 6th color seems to take quite long. It seems to me the more flows connected to each other the longer it takes before the “thinking” process is done and the light goes on.

Hm, this should not be a reason/problem. Maybe you post your flows that we can have a look on it.

I want to share the flow, but when I do my full name is visible and I dont want that.
I cant seem to turn that off. any idea ?

You can use Homey-Flow in your browser and make screenshots of the flows. If the name is still visible, e.g. on presence or push message cards, you have to retouch it away.

Apperantly the system needed time to update my profile name.
First color
https://homey.app/f/xlRkAo
Second color
https://homey.app/f/Cu1lAo
Starting flow.
https://homey.app/f/uu4lAo

But these are now only two color changes. But you wanted 6 color changes? Can you please share the remaining flows, you said that there are problems with the sixth color. So it would be good to see all flows.

Sure.

nr3
https://homey.app/f/1JOHQo
nr4.
https://homey.app/f/JJWHQo
nr5.
https://homey.app/f/rT_HQo

I only did 5 colors

Maybe there is some noticeable delay because all flows are executed one after the other. I have not checked it myself yet.
Maybe it is better to start the flows parallel. From the logic point of view simultaneous started flows should stress homey more, but I have myself flows in use which start 4 flows in parallel and have not noticed any problems.