Anschaffung von homey

Danke das dachte ich mir auch leider kommt es mir so vor, als das nicht klappt.

Gibt es irgendwo im Homey einen log wo man alle Aktionen chronologisch ansehen kann?

  • https://my.homey.app > Insights (das Grafiksymbol unten links)
  • https://my.homey.app >
    Wenn Sie auf ein Gerät klicken, wählen Sie das rechte Symbol unten auf dem Bildschirm aus
  • Telefon:
    Wenn Sie auf einem Gerät “lang drücken”, wählen Sie das rechte Symbol unten auf dem Bildschirm aus

Ich habe also PaperTrails eingerichtet und bei DAN eine log karte mit dem Namen des Flows und bei DAN ELSE, falls Aktionskarten darunter liegen, installiert und an jedem Flow angebracht.

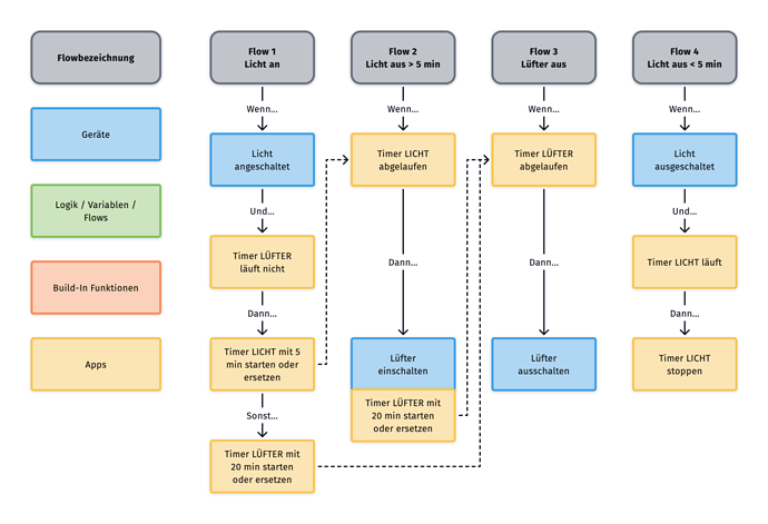
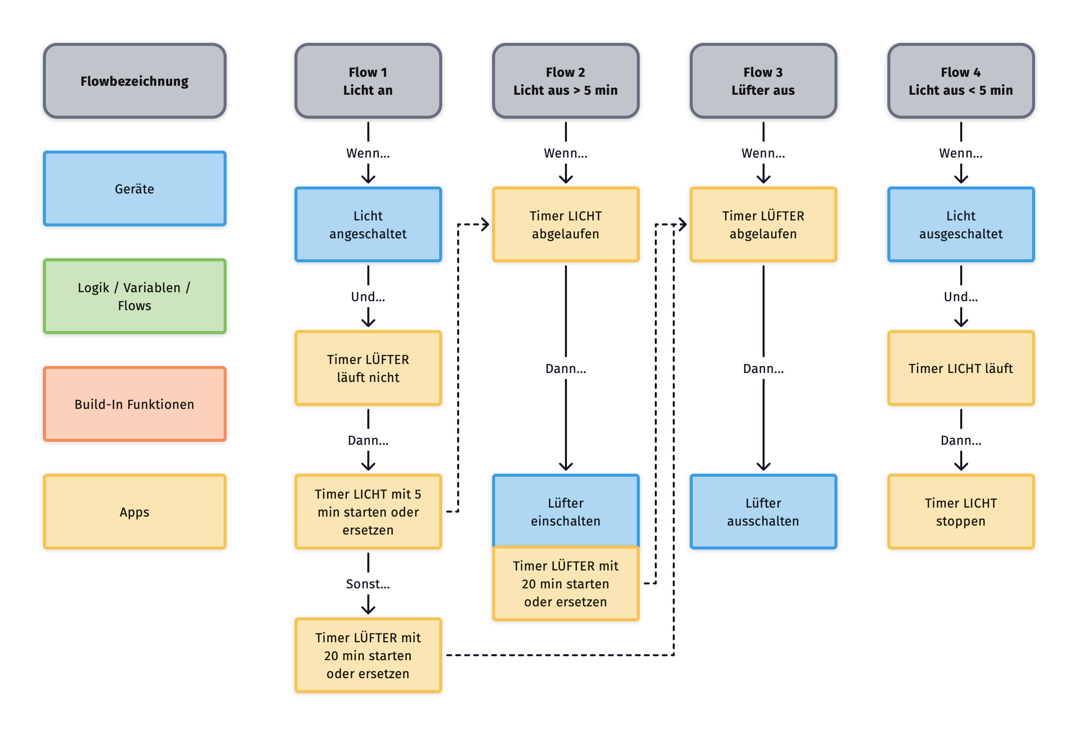
Mit dieser zusätzlichen Anforderung kann das mit den aktuellen Flows auch nicht funktionieren. Das Problem ist die Aktionskarte Lüfter ausschalten nach 20 min. Egal wie oft der Timer Licht5min durch erneutes Lichteinschalten neu gestartet wird, wenn der Lüfter einmal aufgrund des abgelaufenen Timers eingeschaltet wurde, dann wird der nach 20 Minuten wieder ausgeschaltet. Deshalb muss das mit einem weiteren Timer gelöst werden. Probier das mal bitte aus:

3 Likes

Habe es nun ein paar Tage getestet, leider schaltet sich dr Lüfter trotzdem nach 20min aus

Poste mal bitte die Flows.

Bei Dir fehlt in dem letzten Flow wc licht an die Sonst… Aktion Timer wclüfter mit einer Dauer von 20 Minuten starten oder ersetzen.

So sollte das eigentlich aussehen:

Wenn man die Aktionskarte (in diesem Fall die Karte der Chronograph App) “festhält” und nach unten zieht, dann erscheint Sonst…. Die Aktionskarte also unterhalb von Sonst… ziehen und loslassen.

danke, dachte das war ein Fehler.

Werde es nun ein paar Tage laufen lassen und beobachten.

Den zweiten Flow kannst du dir sparen, denn wenn wclicht nicht läuft kann auch nichts gestop werden.

1 Like

meinst du diesen?

Ja

Achtung! Den Flow kannst Du Dir nicht sparen, es muss bei Und… nur heißen: Timer wclicht läuft! Steht auch so im Flowchart drin.